AMAG nanometro
SimuSEM
SimuSEM
A 1-year license for the SimuSEM simulator with Blender GUI.
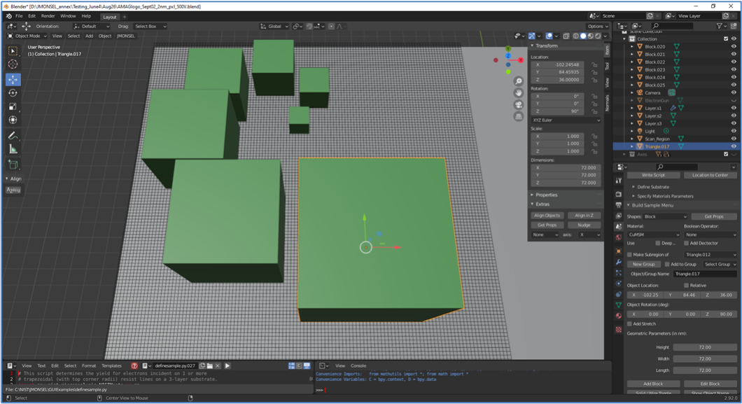
AMAG nanometro's SimuSEM software simulates scanning electron microscope (SEM) images and electron interactions with solids. SimuSEM's core simulation engine is NIST’s validated JMONSEL simulator, augmented with much faster performance and support for additional materials, amongst many improvements. SimuSEM provides a comprehensive 3D visualization system using the Blender application as an intuitive GUI.
Regular price
Regular price
Sale price
Unit price
per
Couldn't load pickup availability
